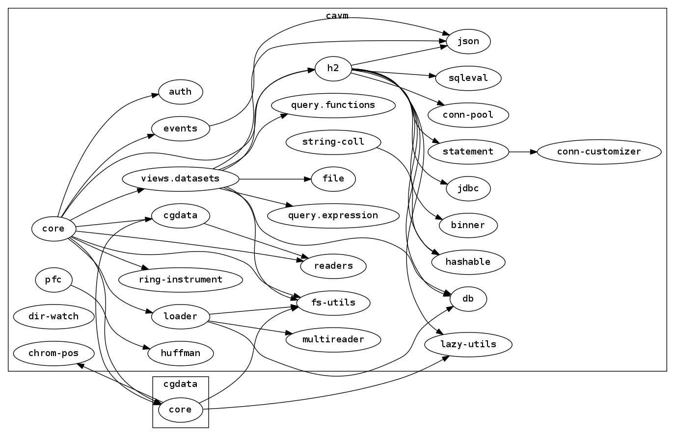
UCSC Xena Server Design¶
Dependencies drawn with graphviz
Modules For Data Ingestion¶
The primarly modules involved in data ingestion are shown below, with module dependencies drawn beneath the module.
| cavm.core | |
| cavm.loader | |
| cavm.db | cavm.readers |
| cavm.h2 | cavm.cgdata |
| H2 database | cgdata.core |
| Filesystem | |
Briefly, cavm.core is the main method, providing command line processing,
configuration, and launch of the application. The cavm.loader module
provides a file loading interface bound to a particular file reader and database.
cavm.db provides an abstract interface to xena operations on a database
(e.g. run-query, write-matrix), which is implemented by the cavm.h2
module, using the H2 database as a backend. The cavm.readers module provides
interfaces for detecting the type of a file, and parsing a file. These interfaces
are implemented by cavm.cgdata, which uses cgdata.core to read cgdata
files.
Modules For Data Serving¶
| cavm.core | |||||
| cavm.views.datasets | cavm.h2 | jetty | |||
| cavm.query.expression | cavm.query.functions | liberator | cavm.db | H2 | |
| core.matrix | |||||
When serving data, cavm.core retrieves an H2 implementation of the cavm.db
interface, and brings up jetty over the views in cavm.views.datasets, passing
in the database.
cavm.views.datasets uses the Liberator library for AJAX
handling,
and for generating responses evaluates scheme expressions by passing them to
cavm.query.expression. A root context for symbol resolution is passed,
which includes standard scheme functions that are defined in cavm.query.functions.
Matrix math operators are provided by core.matrix.
Database backend: h2.clj¶
The h2 backend provides data persistence and query. H2 is an embedded, pure-java, sql database. It was chosen primarily for turn-key deployment to user machines having small to medium data sizes. We are experimentally using it for our larger, curated data, as well, with plans to fall back to a conventional sql database if it does not perform well enough. H2 is not designed for highly-concurrent usage, but on a high-memory server with SSD it may be good enough for our anticipated loads. Further testing is needed.
H2 is a row store. Our usage patterns are a better fit for a column store. In database terms, a column is a set of values all having the same data type, e.g. a chromosome name. A row is a set of values each having potentially different data types, e.g. a three-tuple of chromosome name, start position, and end position. In our data, sample name, chromosome, score for probe X, and age are different columns.
However we can’t store the data in this orientation in a row store. We store very large numbers of columns (hundreds of thousands); we access small numbers of columns at a time, rather than whole rows; and we often must do table scans, because it is impractical to index hundreds of thousands of columns. Rows stores are poor at all of these things.
Consequently we build a virtual column store over h2, by packing columns into binary blobs, and providing functions for extracting values from the blobs. We use the term “field” to describe a column, and build a table of fields. To avoid further confusion, in the rest of this document the term “field” will mean a column in our virtual column store. “Virtual row” will refer to a row in our virtual column store. The terms row and column will refer to the implementation, i.e. the literal rows and columns in our h2 tables.
The gene and position types are handled separately from the other field types because of the requirement that they be indexed. H2 can’t build an index on an opaque blob, so we can’t store chromosome name as a category field, which is stored as a blob.
Additionally, the gene type is separate from the other types because it is structured.
File readers, readers.clj¶
The application file reader is created by calling cavm.readers/reader with a list of file format readers. This function will try each file format reader until one succeeds, or all of them fail. Each reader should return the type of the file, and a list of cavm data elements that can be read from the file.
{:file-type "tsv"
:data [{:type "genomicMatrix"
:file "path/to/file"
:meta {:probeMap "path/to/probemap"}
:features nil}]}
CGData¶
CGData files are strict tsv files having metadata in associated json files with
matching base names, e.g. cnv.tsv and cnv.tsv.json.
The json files may have references to other files which are necessary for interpretation of the data. File references are either relative or absolute paths. Relative paths are interpreted relative to the refering file. Absolute paths are interpreted relative to a document root, which must be passed to APIs that read CGData files.
CGData probemap references¶
The CGData specification connects related files through abstract names. For example, if a genomic matrix metadata refers to probemap “probemapA”, and a probemap metadata includes name “probemapA”, those files are connected through the probemap relation.
This has a number of disadvantages, including being difficult for users to understand, and being expensive for the loader to resolve: there is no algorithm for finding the probemap for a genomic matrix, apart from scanning every probemap until a matching name is found.
Instead, Xena expects such references to refer directly to files. A genomic matrix metadata should have probemap equal to the file name of the associated probemap.
It’s worth noting that this is similar to the json-ld format. We should consider just using json-ld.
Xena has a utility command, `--json`, which will rewrite all cgdata json metadata in
a directory tree to be file references instead of references to abstract names.